Calcium Carbide Import License
View Procedure
| Procedure Name | Calcium Carbide Import License | |||||||||||||||||||||||||||||||||||||||||||||||||||||||||||||||
|---|---|---|---|---|---|---|---|---|---|---|---|---|---|---|---|---|---|---|---|---|---|---|---|---|---|---|---|---|---|---|---|---|---|---|---|---|---|---|---|---|---|---|---|---|---|---|---|---|---|---|---|---|---|---|---|---|---|---|---|---|---|---|---|---|
| Description | Calcium Carbide Import License Category : License Issuing Agency : Department of Explosives Incumbent Office : Name: Department of Explosives Address: 12 std. commissioner building Campus, Shed No.-02 Segunbagicha, Dhaka-1000 Phone: 02-9345258 Fax: 880-2-9351821 E-mail: dhaka@explosives.gov.bd Website: http://www.explosives.gov.bd/ Legal basis of the Certificate :Carbides Rules 2003
Required Documents to get permission for LC opening
Required Documents to get NOC
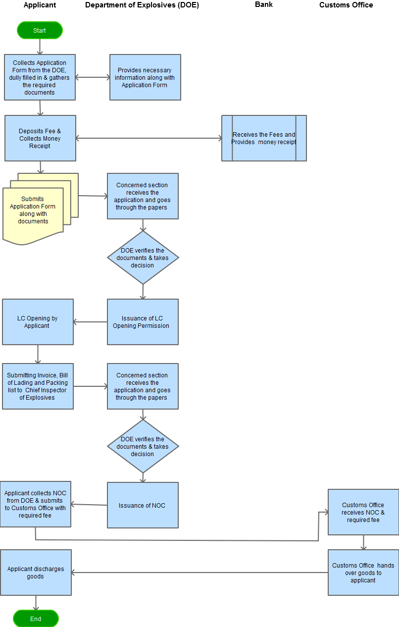
Process Steps
Approximate Processing Time for issuing the allotment: 15 days Process Map
| |||||||||||||||||||||||||||||||||||||||||||||||||||||||||||||||
| Category | Department of Explosive |
| Title | Description | Created Date | Updated Date | Issued By | ![]() |
|---|---|---|---|---|---|
| Application Form for Import of Calcium Carbide | While importing Calcium Carbide this form, properly filled out, needs to be approved from the department of explosives. | 30-04-2015 | 09-10-2017 |
| Name | Measure Type | Agency | Description | Comments | Legal Document | Validity To | Measure Class |
|---|---|---|---|---|---|---|---|
| Required approval for Import of Explosives | Approval | (1) (a) Import of explosives including Trinitrotoluene (TNT) classifiable under H.S.Heading No. 29.04 and all items including explosives classifiable under H.S. Heading No. 36.01 to 36.04 shall not be allowed without prior approval of the Chief Inspector of Explosives of the Ministry of Power, Energy & Mineral Resources. (b) Combustible solid matter, oxidizing matter, poisonous matter: Import of combustible solid matter, oxidizing matter, poisonous matter including Sulphur classifiable under H.S. Heading No. 25.03 & 28.02, Phosphorus classifiable under H.S. Heading No. 28.04, Potassium Chlorate classifiable under H.S. Heading No. 28.29, Potassium Nitrate, Barium Nitrate, Sodium Nitrate and Aluminium Nitrate classifiable under H.S. Heading 28.34, Aluminium (powder) classifiable under HS heading No.28.05, Arsenic Sulphide and Calcium Carbide classifiable under HS heading No.28.30 shall not be allowed without prior approval of the Chief Inspector of Explosives. | Required approval for Import of Explosives | Import Policy Order 2015-18 | 30-06-2018 | Good |
